Jumat, 10 Februari 2012

kerusakan power suply lcd tv

Kerusakan power-suply LCD teve


Power suply LCD menggunakan SMPS seperti pada pesawat teve tabung, tetapi umumnya terdiri dari 2 buah SMPS.
  1. Sub SMPS - menggunakan tranfo switching kecil digunakan untuk suply 5v/3.3v stand-by bagian mikrokontrol
  2. Main SMPS - sebagai suply utama tegangan-tegangan backlight modul (12v/24v), dan untuk sirkit bagian digital maupun analog (tergantung dari modelnya)
 
Main SMPS
  • Terutama pada tipe layar besar, umumnya diperlengkapi dengan sirkit PFC (Power Factor Correction) yang berfungsi untuk mengurangi pemakaian daya listrik yang diakibatkan oleh pergeseran phase. Perlu kita pahami bahwa LCD 32 inch ketas yang masih menggunakan back light semacam lampu neon mengkomsumsi listrik cukup besar (sekitar 200w)
  • Dikontrol hidup-mati oleh mikrokontrol.
  • Terdapat 2 buah photo-coupler. (1) Pertama seperti umumnya SMPS digunakan untuk umpan balik dari bagian sekunder ke bagian primer. (2) Kedua digunakan untuk kontrol hidup-mati
 
Kerusakan paling sering dijumpai pada sirkit power-suply LCD adalah elko pada bagian sekunder yang secara visual terlihat mengembung pada bagian atasnya sehingga nilai kapasitansi turun dan ESR naik. Kadang elko rusak tidak sampai mengembung, oleh karena itu sebaiknya elko-elko diperiksa dengan ESR meter.
Gejala-gejala kerusakan elko yang muncul umumnya adalah :
  • Pesawat tidak mau hidup, dan timbul suara tik...tik...tik dari bagian modul power suply.
  • Pesawat hidupnya lama.
  • Kalau teve dapat hidup timbul gangguan gambar seperti garis-garis vertikal atau gambar cacat. Gangguan gambar semacam ini dapat dikoreksi dengan cara mengganti eeprom atau melakukan RESET (default) lewat service mode.
gambar dibawah adalah contoh sirkit stand-by SMPS
clip_image002
 
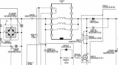
Gambar dibawah adalah contoh sirkit Power Factor Correction (PFC)
  • Tegangan 300v dari diode bridge D9201 diinputkan ke tranfo switching L9201
  • Q92011 di-drive oleh ic PFC (tidak nampak pada gambar)
  • Outputnya merupakan tegangan dc 375v yang digunakan untuk memberikan suply pada sirkit SMPS
  • SMPS (tidak nampak pada gambar) merupakan sirkit seperti halnya pada teve CRT. Tapi disini tegangan input dc 375v diperoleh dari sirkit PFC.
clip_image004

2 komentar:

  1. mas aku ada tv lcd masalah gini kalau di hidupkan lampu led hidup kemudian bila di tekan tombol power lampu led jadi biru sebentar lalu merah lagi pertama yang rusak str f6267 dan tak terlihat adanya elco yang gembung itu masalhnya di mana ya mas tolong dong bagi keterangannya power suply punya samsung dan besarnya tv 42 inchi

    BalasHapus
  2. tegangan harus benarr benar normal,elko gabisa dilihat secara visik harus pake esermetr pasti ada elco yang kering ga bisa dilihat secara visik,terus biasanya ada salah satu otucopler yang shot mas mudah mudahan bisa diatasi

    BalasHapus